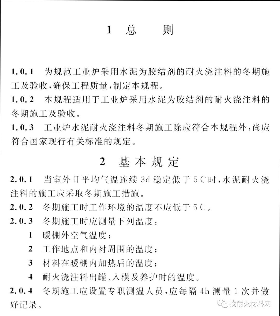
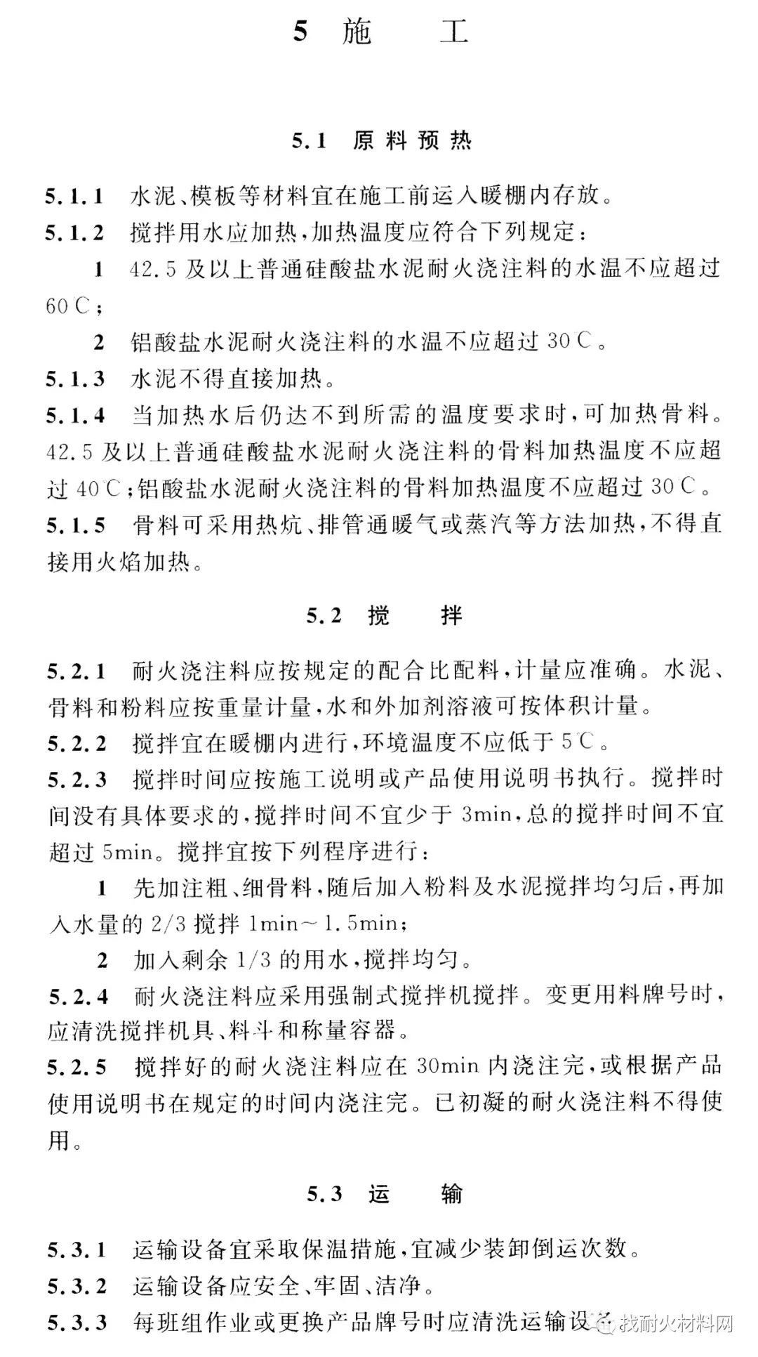
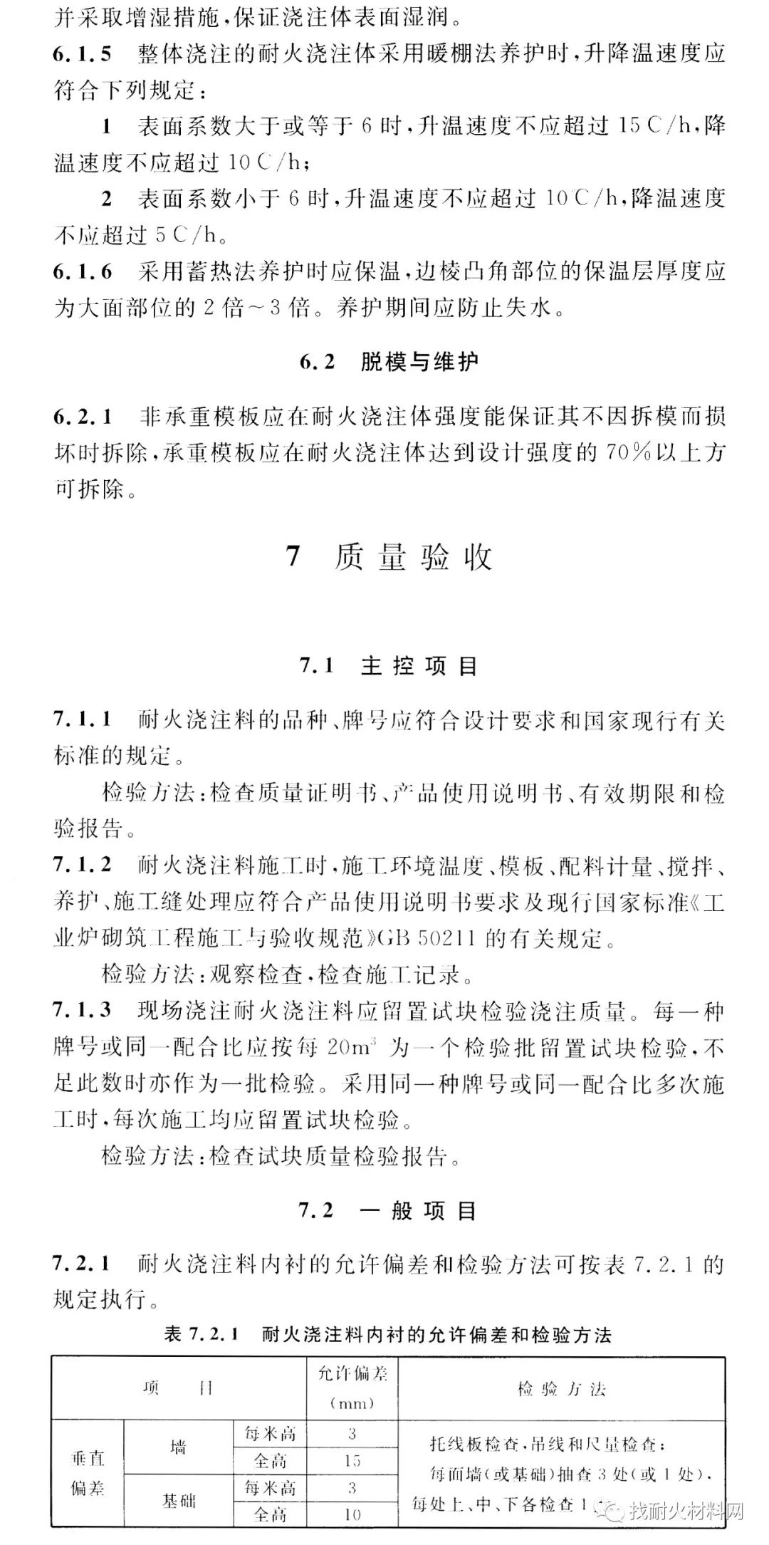
导读:不定形耐火浇注料受冻伤后的表现为受冻材料表面有冰纹、螺旋纹、颜色发白、不均匀等现象,材料看上去较湿,边、角颜色较深,很容易碎裂,用肉眼即可看见骨料窝坑的边缘和底 面有化石似的冰晶体,易碎,与钢筋(锚固件)几乎没有粘结力,材料内部有较多大孔隙。所以,冬季施工对不定形耐火材料有较大影响。从凝结硬化上来说,温度低,凝结硬化速度慢,影 响施工速度。当温度为负温时,不仅不能正常硬化,还将对施工工体结构产生不利影响。以前我们也讲过关于冬季耐火浇注料施工的一些注意事项,有些企业可能认为不太重要,其实在国标当中,有好几个标准文件里都对耐火浇注料冬季施工做了相应的规定。今天我们摘了GB50211-2014《工业炉砌筑工程施工与验收规范》和CECS27-2016《工业炉水泥耐火浇注料冬期施工技术规程》里面的对应要求,来聊聊冬季耐火浇注料施工的问题。《工业炉砌筑工程及验收规范》第18章“冬期施工”里有如下规定:1 当室外日平均气温连续5d低于5℃时,宜进入冬期施工;当室外日平均气温连续5d高于5℃时,宜解除冬期施工。2 工业炉砌筑工程的冬期施工除应按本章规定执行外,还应符合本规范其他各章的规定。4 用水泥砂浆砌筑炉外烟道的普通黏土砖时,可采用蓄热法。5 砌筑工业炉时,工作地点和砌体周围的温度均不应低于5℃。工业炉砌筑完毕不能随即烘炉投产时,应采取烘干措施,排尽炉衬内的水分。7 耐火泥浆、耐火可塑料、耐火喷涂料和水泥结合耐火浇注料等施工时的温度,均不应低于5℃。黏土结合耐火浇注料、水玻璃耐火浇注料、磷酸盐耐火浇注料施工时的温度不宜低于10℃。8 冬期施工时,耐火泥浆、耐火浇注料的搅拌应在暖棚内进行。运距较远时,应采取保温措施。水泥、模板等材料宜事先运入暖棚内存放。9 耐火浇注料的搅拌用水应加热,加热温度为:硅酸盐水泥耐火浇注料的水温不应超过60℃,铝酸盐水泥耐火浇注料的水温不应超过30℃。水泥不得直接加热。11 水泥耐火浇注料的养护可采用蓄热法或加热法。硅酸盐水泥耐火浇注料的加热温度不应超过80℃,铝酸盐水泥耐火浇注料的加热温度不应超过30℃。12 黏土、水玻璃和磷酸盐耐火浇注料的养护应采用干热法。水玻璃耐火浇注料的加热温度不应超过60℃。13 喷涂施工时,耐火喷涂料和水应在混合前预热,喷涂料管、水管及被喷炉(或管)壳应采取保温措施。14 冬期施工时,应做专门的施工记录,并应符合下列规定:①室外空气温度、工作地点和砌体周围的温度,加热材料在暖棚内的温度,不定形耐火材料在搅拌、施工和养护时的温度,应每隔4h测量一次;③测量不定形耐火材料温度时,测温表放置在料体内的时间不应少于3min。《工业炉水泥耐火浇注料冬期施工技术规程》对于冬季耐火浇注料施工的相关规定:本条规定里主要适用于内衬采用铝酸盐水泥、硅酸盐水泥为胶结剂的耐火浇注料的工业炉。不包括水玻璃耐火浇注料、磷酸和磷酸盐耐火浇注料,因为这两种浇注料施工时对环境温度的要求条件比较高,低温不凝固,冬期不宜施工;并且也不包含铝镁质耐火浇注料、钢纤维耐火浇注料、耐酸耐火浇注料和粘土结合耐火浇注料等非水硬性耐火浇注料。铝酸盐泥、硅酸盐水泥、普通硅酸盐水泥在夏季均可用作耐火浇注料的胶结剂,而在冬季则强调应优先选用铝酸盐水泥,因为铝酸盐水泥具有快硬高强、耐火和抗硫酸盐侵蚀的特点,是冬季施工水泥耐火浇注料优良的胶结剂。其主要品种有CA-50水泥、CA-60水泥、CA-70水泥、CA-80水泥。其他矿渣硅酸盐水泥、火山灰质硅酸盐水泥、粉煤灰硅酸盐水泥也可以用,其标号不低于42.5。尤其冬期施工使用早其强度低的水泥,其标号更不应低于42.5。耐火浇注料在搅拌过程中,不能使用污水、海水和含有有害杂质的水,一方面会影响浇注料的施工性能及硬化过程,另一方面会降低耐火浇注料的高温性能,达不到指标。使用的水里面的氯离子的深度不应大于300mg/L。浇注施工过程中,人们也往往会忽略掉与浇注料接触的表面的温度,因为冬季施工时,浇注料本身的温度可以进行控制,但如果接触面的温度太低,会导致新浇的浇注料温度急速下降,影响浇注体强度的增长。因为在标准中规定与耐火浇注料接触的表面温度不得低于5℃。






以铝酸钙水泥结合的耐火浇注料为例,低温或负温对浇注料施工十分不利。环境温度低,水泥的水化反应慢,妨碍浇注料强度的增长。当温度低于0℃时,游离水将开始结冰,温度达到-15℃时,游离水几乎全部冻结成冰,致使水泥的水化和硬化完全停止。当水转化为固态的冰时,其体积约增大9%,使浇注料产生内应力和造成骨料与水泥颗粒的相对位移及 内部水分向负温表面迁移;在浇注料体内形成冰聚体引起局部结构破坏。水在4℃时的密度最大,当温度降至4℃以下时,实际上水的体积已开始膨胀,这对于浇注料新形成的水泥水化物结构会造成损害。不定形耐火浇注料受冻伤后的表现为受冻材料表面有冰纹、螺旋纹、颜色发白、不均匀等现象,材料看上去较湿,边、角颜色较深,很容易碎裂,用肉眼即可看见骨料窝坑的边缘和底 面有化石似的冰晶体,易碎,与钢筋(锚固件)几乎没有粘结力,材料内部有较多大孔隙。所以,冬季施工对不定形耐火材料有较大影响。从凝结硬化上来说,温度低,凝结硬化速度慢,影 响施工速度。当温度为负温时,不仅不能正常硬化,还将对施工工体结构产生不利影响。不定形耐火材料施工前包括搅拌、运输等。材料搅拌时因加热而得到的热量在运输过程中要尽最减少损失。如选用适当的运输工具,减少运转次数,缩短运输距离等。冬季不定形耐火浇注料施工完毕后要充分利用材料本身的热量和水泥水化后放出的水化热进行养护, 必要时再补充一部分热量。补充热量的方法有:(1)蓄热法。在养护时所用的保温覆盖材料应以导热性低,密封性好,能防风,防潮,质轻,价格低廉且能多次周转为宜。国外有使用泡沫乙烯制成的保温毡,用塑料作面层, 内装泡沫材料芯的保温被,以及轻钢作边框的保温板块。(2)暖棚法。将现场围起来,并设热源,使棚内保持所需温度。(3)加热养护法。有火炉加热,蒸汽加热,热空气加热,红外线加热及电加热等。另外还可以在不定型耐火浇注料里添加防冻剂或者促凝剂。例如铝酸盐水 泥结合的耐火浇注料常用锂盐、钠盐等来加快浇注料的硬化;水玻璃结合浇注料常用氟硅酸钠作为硬化 剂;磷酸盐结合浇注料或捣打料常用镁砂粉、铝酸盐水泥等作为硬化剂。